植物生态学报 ›› 2025, Vol. 49 ›› Issue (10): 1612-1625.DOI: 10.17521/cjpe.2024.0387 cstr: 32100.14.cjpe.2024.0387
李利平1, 余堃1, 陈芳淼1, 陈强1, 景雨航1,3, 牛振国1,3, 胡辰璐1,3, 覃海宁2,3, 黄慧萍1,3, 田亦陈1,3,*(
)
收稿日期:2024-11-06
接受日期:2025-04-03
出版日期:2025-10-20
发布日期:2025-06-04
通讯作者:
*田亦陈(tianyc@aircas.ac.cn)基金资助:
LI Li-Ping1, YU Kun1, CHEN Fang-Miao1, CHEN Qiang1, JING Yu-Hang1,3, NIU Zhen-Guo1,3, HU Chen-Lu1,3, QIN Hai-Ning2,3, HUANG Hui-Ping1,3, TIAN Yi-Chen1,3,*(
)
Received:2024-11-06
Accepted:2025-04-03
Online:2025-10-20
Published:2025-06-04
Supported by:摘要:
世界自然保护联盟(IUCN)红色名录是进行生物多样性保育的依据之一, 由红色名录评估结果数据计算的红色名录指数(RLI)是评估全球/国家/区域/某生物类群的物种整体生存状况的指标。红色名录指数计算的数据源可以是国家的红色名录评估结果数据, 也可以是IUCN全球红色名录评估结果数据; 中国已完成基于国家高等植物评估结果数据的红色名录指数计算, 而基于IUCN全球红色名录评估结果数据的红色名录指数尚未有报道。该研究基于IUCN评估方法框架, 考虑物种的分布区, 计算了基于IUCN全球红色名录评估结果数据的中国高等植物红色名录指数, 并与生物多样性指标联盟(BIP)仅采用苏铁类代表植物来计算国家红色名录指数的结果进行了比较。研究发现, 采用等步长法, 基于IUCN红色名录评估结果数据、合并IUCN和中国特有种评估结果数据、仅采用苏铁类评估结果数据3种数据源得到的中国高等植物红色名录指数分别为0.946 7、0.908 2和0.540 1, 仅采用苏铁类评估结果数据的方法低估了中国高等植物红色名录指数, 存在类群偏差, 所以用尽可能多的可靠数据进行该指数的计算更为合理。该研究在红色名录指数的计算方面进行了探索, 考虑了物种分布区。研究结果可以与其他国家的相关数据进行对比, 也可以为中国生物多样性相关的国际履约提供基础数据。
李利平, 余堃, 陈芳淼, 陈强, 景雨航, 牛振国, 胡辰璐, 覃海宁, 黄慧萍, 田亦陈. 基于IUCN全球评估数据的中国高等植物红色名录指数. 植物生态学报, 2025, 49(10): 1612-1625. DOI: 10.17521/cjpe.2024.0387
LI Li-Ping, YU Kun, CHEN Fang-Miao, CHEN Qiang, JING Yu-Hang, NIU Zhen-Guo, HU Chen-Lu, QIN Hai-Ning, HUANG Hui-Ping, TIAN Yi-Chen. Red List Index of Chinese higher plants based on IUCN global assessment data. Chinese Journal of Plant Ecology, 2025, 49(10): 1612-1625. DOI: 10.17521/cjpe.2024.0387
| 总物种数 Total species | 已评估 Assessed species | 占比 Percentage (%) | 受威胁物种数 Threatened species | |
|---|---|---|---|---|
| 苔藓类 Mosses | 21 925 | 327 | 1.5 | 181 |
| 蕨类 Ferns and Allies | 11 800 | 821 | 7.0 | 321 |
| 裸子植物 Gymnosperm | 1 113 | 1 059 | 95.1 | 451 |
| 被子植物 Angiosperm | 369 000 | 68 704 | 18.6 | 26 367 |
| 绿藻类 Green algae | 13 960 | 17 | 0.1 | 0 |
| 红藻类 Red algae | 7 523 | 78 | 1.0 | 9 |
| 总计 Total | 425 321 | 71 006 | 17.0 | 27 329 |
表1 IUCN全球植物评估情况(截至2024年6月27日)
Table 1 Numbers of plant species by IUCN global assessment as of June 27th, 2024
| 总物种数 Total species | 已评估 Assessed species | 占比 Percentage (%) | 受威胁物种数 Threatened species | |
|---|---|---|---|---|
| 苔藓类 Mosses | 21 925 | 327 | 1.5 | 181 |
| 蕨类 Ferns and Allies | 11 800 | 821 | 7.0 | 321 |
| 裸子植物 Gymnosperm | 1 113 | 1 059 | 95.1 | 451 |
| 被子植物 Angiosperm | 369 000 | 68 704 | 18.6 | 26 367 |
| 绿藻类 Green algae | 13 960 | 17 | 0.1 | 0 |
| 红藻类 Red algae | 7 523 | 78 | 1.0 | 9 |
| 总计 Total | 425 321 | 71 006 | 17.0 | 27 329 |
图1 IUCN评估数据库中受威胁植物累积数量(1998-2024, 截止到2024年6月27日)。数据来源: https://www.iucnredlist.org/resources/summary-statistics。
Fig. 1 Accumulated numbers of threatened plant species in IUCN global assessment database: CR (Critically Endangered), EN (Engdangered), VU (Vulnerable), and Total threatened species (1998-2004, as of June 27th, 2024). Data source: https://www.iucnredlist.org/resources/summary-statistics.
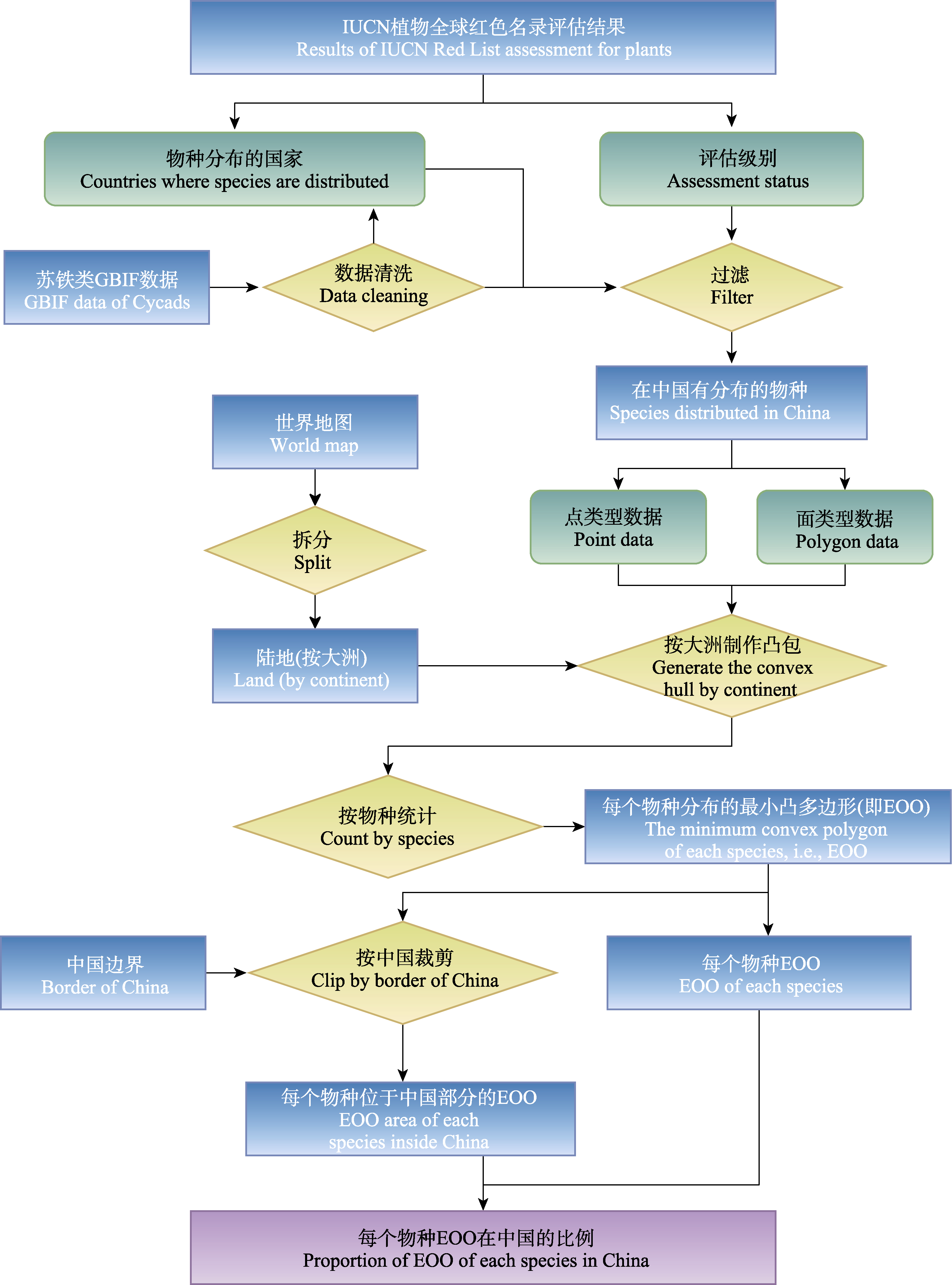
图3 物种占有面积(EOO)划定方法举例。A, 竹叶花椒, 分布数据源为点类型。B, 节节麦, 分布数据源为面类型。
Fig. 3 Examples for the partition of Extent of Occurrence (EOO) in China and outside China. A, Zanthoxylum armatum, with point source data. B, Aegilops tauschii, with polygon source data.
| 级别 Status | 等步长法 Equal steps method | 灭绝风险法 Extinction risk method |
|---|---|---|
| 灭绝 Extinct (EX) | 5 | 1 |
| 野外灭绝 Extinct in the wild (EW) | 5 | 1 |
| 极危 Critically endangered (CR) | 4 | 0.5 |
| 濒危 Endangered (EN) | 3 | 0.05 |
| 易危 Vulnerable (VU) | 2 | 0.005 |
| 近危 Near threatened (NT) | 1 | 0.000 5 |
| 无危 Least concern (LC) | 0 | 0 |
表2 红色名录指数计算物种受威胁等级权重赋值
Table 2 IUCN Red List status and weights for two methods of Red List Index calculation
| 级别 Status | 等步长法 Equal steps method | 灭绝风险法 Extinction risk method |
|---|---|---|
| 灭绝 Extinct (EX) | 5 | 1 |
| 野外灭绝 Extinct in the wild (EW) | 5 | 1 |
| 极危 Critically endangered (CR) | 4 | 0.5 |
| 濒危 Endangered (EN) | 3 | 0.05 |
| 易危 Vulnerable (VU) | 2 | 0.005 |
| 近危 Near threatened (NT) | 1 | 0.000 5 |
| 无危 Least concern (LC) | 0 | 0 |
| 等级 Status | 科 Family | 属 Genus | 种 Species |
|---|---|---|---|
| 灭绝 Extinct (EX) | 6 | 6 | 6 |
| 极危 Critically endangered (CR) | 46 | 75 | 150 |
| 濒危 Endangered (EN) | 69 | 165 | 370 |
| 易危 Vulnerable (VU) | 75 | 163 | 331 |
| 近危 Near threatened (NT) | 43 | 74 | 135 |
| 无危 Least concern (LC) | 212 | 896 | 2 873 |
| 数据缺乏 Data deficient (DD) | 47 | 99 | 294 |
| 评估物种总计 Total assessed species | 241 | 1 104 | 4 159 |
| 受威胁种总计 Total threatened species | 110 | 309 | 851 |
表3 IUCN数据库中中国分布的物种评估级别统计表
Table 3 Numbers of family, genus, and species distributed in China by status in IUCN assessment database
| 等级 Status | 科 Family | 属 Genus | 种 Species |
|---|---|---|---|
| 灭绝 Extinct (EX) | 6 | 6 | 6 |
| 极危 Critically endangered (CR) | 46 | 75 | 150 |
| 濒危 Endangered (EN) | 69 | 165 | 370 |
| 易危 Vulnerable (VU) | 75 | 163 | 331 |
| 近危 Near threatened (NT) | 43 | 74 | 135 |
| 无危 Least concern (LC) | 212 | 896 | 2 873 |
| 数据缺乏 Data deficient (DD) | 47 | 99 | 294 |
| 评估物种总计 Total assessed species | 241 | 1 104 | 4 159 |
| 受威胁种总计 Total threatened species | 110 | 309 | 851 |
| 方法和物种数 Methods and species numbers | IUCN评估物种 IUCN assessed species | IUCN评估物种&中国特有种 IUCN assessed species & Chinese endemic species | 仅苏铁类 Solely Cycas |
|---|---|---|---|
| 等步长法 Equal steps method | 0.946 7 | 0.908 2 | 0.540 1 |
| 灭绝风险法 Extinction risk method | 0.987 7 | 0.985 4 | 0.871 6 |
| 物种数 Species number | 2 212 | 18 298 | 18 |
表4 基于全球评估数据的中国高等植物红色名录指数
Table 4 Red List Index of Chinese higher plants based on IUCN global assessment data (gRLI)
| 方法和物种数 Methods and species numbers | IUCN评估物种 IUCN assessed species | IUCN评估物种&中国特有种 IUCN assessed species & Chinese endemic species | 仅苏铁类 Solely Cycas |
|---|---|---|---|
| 等步长法 Equal steps method | 0.946 7 | 0.908 2 | 0.540 1 |
| 灭绝风险法 Extinction risk method | 0.987 7 | 0.985 4 | 0.871 6 |
| 物种数 Species number | 2 212 | 18 298 | 18 |
图4 4种代表性苏铁类植物的分布点、占有面积(EOO)及其在中国境内和境外的分割情况。图中右下角的饼图表示EOO在中国和中国以外区域的面积占比。
Fig. 4 Species distribution point, Extent of Occurrence (EOO) and the partition of EOO. The pie charts show the percentages of species EOO inside vs. outside of China, respectively.
| [1] | Allen D, Bilz M, Leaman D, Miller R, Timoshyna A, Window J (2014). European Red List of Medicinal Plants. Publications Office of the European Union, Luxembourg. |
| [2] |
Bachman SP, Brown MJM, Leão TCC, Nic Lughadha E, Walker BE (2024). Extinction risk predictions for the world’s flowering plants to support their conservation. New Phytologist, 242, 797-808.
DOI PMID |
| [3] |
Bachman SP, Field R, Reader T, Raimondo D, Donaldson J, Schatz GE,Nic Lughadha E (2019). Progress, challenges and opportunities for Red Listing. Biological Conservation, 234, 45-55.
DOI |
| [4] | Bilz M, Kell SP, Maxted N, Lansdown RV (2011). European Red List of Vascular Plants. Publications Office of the European Union, Luxembourg. |
| [5] |
Breiner FT, Bergamini A (2018). Improving the estimation of area of occupancy for IUCN Red List assessments by using a circular buffer approach. Biodiversity and Conservation, 27, 2443-2448.
DOI |
| [6] | Brooks TM, Pimm SL, Akçakaya HR, Buchanan GM, Butchart SHM, Foden W, Hilton-Taylor C, Hoffmann M, Jenkins CN, Joppa L, Li BV, Menon V, Ocampo-Peñuela N, Rondinini C (2019). Measuring Terrestrial Area of Habitat (AOH) and its utility for the IUCN Red List. Trends in Ecology & Evolution, 34, 977-986. |
| [7] |
Brown MJM, Walker BE, Black N, Govaerts RHA, Ondo I, Turner R,Nic Lughadha E (2023). rWCVP: a companion R package for the World Checklist of Vascular Plants. New Phytologist, 240, 1355-1365.
DOI PMID |
| [8] | Brummitt NA, Bachman SP, Griffiths-Lee J, Lutz M, Moat JF, Farjon A, Donaldson JS, Hilton-Taylor C, Meagher TR, Albuquerque S, Aletrari E, Andrews AK, Atchison G, Baloch E, Barlozzini B, et al. (2015). Green plants in the red: a baseline global assessment for the IUCN sampled red list index for plants. PLoS ONE, 10, e0135152. DOI: 10.1371/journal.pone.0135152. |
| [9] | Butchart SHM, Resit Akçakaya H, Chanson J, Baillie JEM, Collen B, Quader S, Turner WR, Amin R, Stuart SN, Hilton-Taylor C (2007). Improvements to the Red List Index. PLoS ONE, 2, e140. DOI: 10.1371/journal.pone. 0000140. |
| [10] | Butchart SHM, Stattersfield AJ, Bennun LA, Shutes SM, Akçakaya HR, Baillie JEM, Stuart SN, Hilton-Taylor C, Mace GM (2004). Measuring global trends in the status of biodiversity: red list indices for birds. PLoS Biology, 2, e383. DOI: 10.1371/journal.pbio.0020383. |
| [11] |
Butchart SHM, Walpole M, Collen B, van Strien A, Scharlemann JPW, Almond REA, Baillie JEM, Bomhard B, Brown C, Bruno J, Carpenter KE, Carr GM, Chanson J, Chenery AM, et al. (2010). Global biodiversity: indicators of recent declines. Science, 328, 1164-1168.
DOI PMID |
| [12] |
Cardoso P, Borges PAV, Triantis KA, Ferrández MA, Martín JL (2011). Adapting the IUCN Red List criteria for invertebrates. Biological Conservation, 144, 2432-2440.
DOI URL |
| [13] |
Cowell CR, Nic Lughadha E, Anderson PML, Leão T, Williams J, Annecke WA (2023). Prioritising species for monitoring in a South African protected area and the Red List for plants. Biodiversity and Conservation, 32, 119-137.
DOI |
| [14] |
Cui P, Xu HG, Wu J, Ding H, Cao MC, Lu XQ, Yong F, Chen B (2014). Assessing the Red List Index for vertebrate species in China. Biodiversity Science, 22, 589-595.
DOI |
|
[崔鹏, 徐海根, 吴军, 丁晖, 曹铭昌, 卢晓强, 雍凡, 陈冰 (2014). 中国脊椎动物红色名录指数评估. 生物多样性, 22, 589-595.]
DOI |
|
| [15] | Eastwood A, Lazkov G, Newton A (2009). The Red List of Trees of Central Asia. Fauna and Flora International, Cambridge, UK. |
| [16] | Edgar GJ (2025). IUCN Red List criteria fail to recognise most threatened and extinct species. Biological Conservation, 301, 110880. DOI: 10.1016/j.biocon.2024.110880. |
| [17] | Fu LG, Jin JM (1991). China Plant Red Data Book: Rare and Endangered Plants: Vol. 1. Science Press, Beijing. |
| [傅立国, 金鉴明 (1991). 中国植物红皮书——稀有濒危植物: 第一册. 科学出版社, 北京.] | |
| [18] | Gao ZW, Sun H (2021). Species Red List of Yunnan Province (2017). Yunnan Science and Technology Press, Kunming. |
| [高正文, 孙航 (2021). 云南省生物物种红色名录(2017版). 云南科技出版社, 昆明.] | |
| [19] | Gärdenfors U (2010). The 2010 Red List of Swedish Species. ArtDatabanken, Uppsala, Sweden. |
| [20] |
Han XM, Josse C, Young BE, Smyth RL, Hamilton HH, Bowles-Newark N (2017). Monitoring national conservation progress with indicators derived from global and national datasets. Biological Conservation, 213, 325-334.
DOI URL |
| [21] | Henriques S, Böhm M, Collen B, Luedtke J, Hoffmann M, Hilton-Taylor C, Cardoso P, Butchart SHM, Freeman R (2020). Accelerating the monitoring of global biodiversity: revisiting the sampled approach to generating Red List Indices. Conservation Letters, 13, e12703. DOI: 10.1111/conl.12703. |
| [22] |
Huang JH, Chen JH, Ying JS, Ma KP (2011). Features and distribution patterns of Chinese endemic seed plant species. Journal of Systematics and Evolution, 49, 81-94.
DOI URL |
| [23] | Huang LQ, Zhang BG, Qin HN (2022). Chinese Medicinal Plant Red Data Book. Beijing Science and Technology Press, Beijing. |
| [黄璐琦, 张本刚, 覃海宁 (2022). 中国药用植物红皮书. 北京科学技术出版社, 北京.] | |
| [24] | IUCN (2001). IUCN Red List Categories and Criteria, Version 3.1. 1st ed. Gland, Switzerland and Cambridge, UK. |
| [25] | IUCN (2012). IUCN Red List Categories and Criteria, Version 3.1. 2nd ed. Gland, Switzerland and Cambridge, UK. |
| [26] |
Jiang ZG, Jiang JP, Wang YZ, Zhang E, Zhang YY, Cai B (2020). Significance of country red lists of endangered species for biodiversity conservation. Biodiversity Science, 28, 558-565.
DOI |
|
[蒋志刚, 江建平, 王跃招, 张鹗, 张雁云, 蔡波 (2020). 国家濒危物种红色名录的生物多样性保护意义. 生物多样性, 28, 558-565.]
DOI |
|
| [27] |
Juslén A, Pykälä J, Kuusela S, Kaila L, Kullberg J, Mattila J, Muona J, Saari S, Cardoso P (2016). Application of the Red List Index as an indicator of habitat change. Biodiversity and Conservation, 25, 569-585.
DOI URL |
| [28] |
Keith DA, Mahony M, Hines H, Elith J, Regan TJ, Baumgartner JB, Hunter D, Heard GW, Mitchell NJ, Parris KM, Penman T, Scheele B, Simpson CC, Tingley R, Tracy CR, et al. (2014). Detecting extinction risk from climate change by IUCN Red List criteria. Conservation Biology, 28, 810-819.
DOI PMID |
| [29] | Kyrkjeeide MO, Pedersen B, Evju M, Magnussen K, Mair L, Bolam FC, McGowan PJK, Vestergaard KM, Braa J, Rusch G (2021). Bending the curve: Operationalizing national Red Lists to customize conservation actions to reduce extinction risk. Biological Conservation, 261, 109227. DOI: 10.1016/j.biocon.2021.109227. |
| [30] |
Li LP, Qin HN, Nic Lughadha E, Zheng YM, Wan HW, Plummer J, Howes MR, Liu HY, Jiang YM, Wang T, Zhao HH, Shen ZF, Huang HP (2023). Red list assessments of Chinese higher plants. International Journal of Digital Earth, 16, 2762-2775.
DOI URL |
| [31] |
Marsh CJ, Gavish Y, Kunin WE, Brummitt NA (2019). Mind the gap: Can downscaling Area of Occupancy overcome sampling gaps when assessing IUCN Red List status? Diversity and Distributions, 25, 1832-1845.
DOI URL |
| [32] | Meng JH, Cui Y, Luo A, Yang Y, Qin HN, Ma KP, Fang JY, Wang ZH (2024). Threat assessment of future climate change to China’s seed plants. Scientia Sinica (Vitae), 54, 751-765. |
| [孟佳慧, 崔宇, 罗奥, 杨永, 覃海宁, 马克平, 方精云, 王志恒 (2024). 未来气候变化情景下的中国种子植物受威胁等级评估. 中国科学: 生命科学, 54, 751-765.] | |
| [33] | Mi XC, Feng G, Hu YB, Zhang J, Chen L, Corlett RT, Hughes AC, Pimm S, Schmid B, Shi SH, Svenning JC, Ma KP (2021). The global significance of biodiversity science in China: an overview. National Science Review, 8, nwab032. DOI: 10.1093/nsr/nwab032. |
| [34] | Ministry of Ecology and Environment of the People’s Republic of China, Chinese Academy of Sciences (2023). Announcement on the Release of the “China Red List of Biodiversity—Vertebrates (2020)” and “China Red List of Biodiversity—Higher Plants (2020)”. [2025-04-29]. https://www.mee.gov.cn/xxgk2018/xxgk/xxgk01/202305/t20230522_1030745.html. |
| [中华人民共和国生态环境部, 中国科学院 (2023). 关于发布《中国生物多样性红色名录——脊椎动物卷(2020)》和《中国生物多样性红色名录——高等植物卷(2020)》的公告. [2025-04-29]. https://www.mee.gov.cn/xxgk2018/xxgk/xxgk01/202305/t20230522_1030745.html.] | |
| [35] | Ministry of Environmental Protection of the People’s Republic of China, Chinese Academy of Sciences (2013). Announcement on the Release of the “China Biodiversity Red List—Higher Plant Volume”. [2025-04-29]. https://www.mee.gov.cn/gkml/hbb/bgg/201309/t20130912_260061.htm. |
| [中华人民共和国环境保护部, 中国科学院 (2013). 关于发布《中国生物多样性红色名录——高等植物卷》的公告. [2025-04-29]. https://www.mee.gov.cn/gkml/hbb/bgg/201309/t20130912_260061.htm.] | |
| [36] |
Nic Lughadha E, Bachman SP, Leão TCC, Forest F, Halley JM, Moat J, Acedo C, Bacon KL, Brewer RFA, Gâteblé G, Gonçalves SC, Govaerts R, Hollingsworth PM, Krisai-Greilhuber I, de Lirio EJ, et al. (2020). Extinction risk and threats to plants and fungi. Plants, People, Planet, 2, 389-408.
DOI |
| [37] | Peng SJ, Luo Y, Cai HY, Zhang XL, Wang ZH (2022). A new list of threatened woody species in China under future global change scenarios. Biodiversity Science, 30, 21459. DOI: 10.17520/biods.2021459. |
| [彭莳嘉, 罗源, 蔡宏宇, 张晓玲, 王志恒 (2022). 全球变化情景下的中国木本植物受威胁物种名录. 生物多样性, 30, 21459. DOI: 10.17520/biods.2021459.] | |
| [38] |
Peng SJ, Shrestha N, Luo Y, Li YQ, Cai HY, Qin HN, Ma KP, Wang ZH (2023). Incorporating global change reveals extinction risk beyond the current Red List. Current Biology, 33, 3669-3678.
DOI URL |
| [39] |
Peng XJ, Zhao JC, Li L, Sun YZ, Niu YL, Guo XL (2008). Assessment of Hebei flora against the IUCN Red List Criteria in China. Frontiers of Biology in China, 3, 176-186.
DOI URL |
| [40] | Plant Data Center of Chinese Academy of Sciences (2023). Checklist of plant species in China (2023 Edition). DOI: 10.12282/plantdata.1390. |
| [中国科学院植物科学数据中心 (2023). 中国植物物种名录(2023版). DOI: 10.12282/plantdata.1390.] | |
| [41] | Raimondo D, Young BE, Brooks TM, Cardoso P, van der Colff D, de Souza Dias BF, Vercillo U, de Souza E, Juslén A, Hyvarinen E, von Staden L, Tolley K, McGowan PJK (2023). Using Red List Indices to monitor extinction risk at national scales. Conservation Science and Practice, 5, e12854. DOI: 10.1111/csp2.12854. |
| [42] |
Rueda-Cediel P, Anderson KE, Regan TJ, Regan HM (2018). Effects of uncertainty and variability on population declines and IUCN Red List classifications. Conservation Biology, 32, 916-925.
DOI PMID |
| [43] |
Saiz JCM, Lozano FD, Gómez MM, Baudet ÁB (2015). Application of the Red List Index for conservation assessment of Spanish vascular plants. Conservation Biology, 29, 910-919.
DOI PMID |
| [44] |
Visconti P, Bakkenes M, Baisero D, Brooks T, Butchart SHM, Joppa L, Alkemade R, Di Marco M, Santini L, Hoffmann M, Maiorano L, Pressey RL, Arponen A, Boitani L, Reside AE, et al. (2016). Projecting global biodiversity indicators under future development scenarios. Conservation Letters, 9, 5-13.
DOI URL |
| [45] | Walker BE, Leão TCC, Bachman SP, Bolam FC,Nic Lughadha E (2020). Caution needed when predicting species threat status for conservation prioritization on a global scale. Frontiers in Plant Science, 11, 520. DOI: 10.3389/fpls. 2020.00520. |
| [46] | Wang S, Xie Y (2004). China Species Red List Vol. 1: Red List. Higher Education Press, Beijing. |
| [汪松, 解焱 (2004). 中国物种红色名录第一卷: 红色名录. 高等教育出版社, 北京.] | |
| [47] | Williams BA, Watson JEM, Butchart SHM, Ward M, Brooks TM, Butt N, Bolam FC, Stuart SN, Mair L, McGowan PJK, Gregory R, Hilton-Taylor C, Mallon D, Harrison I, Simmonds JS (2021). A robust goal is needed for species in the Post-2020 Global Biodiversity Framework. Conservation Letters, 14, e12778. DOI: 10.1111/conl. 12778. |
| [48] |
Williams VL, Victor JE, Crouch NR (2013). Red listed medicinal plants of South Africa: status, trends, and assessment challenges. South African Journal of Botany, 86, 23-35.
DOI URL |
| [49] | Xi HH, Wang YQ, Pan YZ, Xu T, Zhan QQ, Liu J, Feng XY, Gong X (2022). Resources and protection of Cycas plants in China. Biodiversity Science, 30, 21495. DOI: 10.17520/biods.2021495. |
| [席辉辉, 王祎晴, 潘跃芝, 许恬, 湛青青, 刘健, 冯秀彦, 龚洵 (2022). 中国苏铁属植物资源和保护. 生物多样性, 30, 21495. DOI: 10.17520/biods.2021495.] | |
| [50] | Xie Y (2022). Progress and application of IUCN Red List of Threatened Species. Biodiversity Science, 30, 22445. DOI: 10.17520/biods.2022445. |
| [解焱 (2022). IUCN受威胁物种红色名录进展及应用. 生物多样性, 30, 22445. DOI: 10.17520/biods.2022445.] | |
| [51] | Zhang JL (2023). LPSC: tools for searching list of plant species in China. [2025-04-29]. https://github.com/helixcn/LPSC. |
| [52] | Zhang M, Gao JX (2016). Analysis of biodiversity variation trend in China. Environmental Protection Science, 42(6), 85-91. |
| [张明, 高吉喜 (2016). 中国生物多样性变化趋势分析. 环境保护科学, 42(6), 85-91.] |
| [1] | 都兰, 李晓田, 王铁娟, 张丽. 东阿拉善珍稀濒危植物绵刺群落分类、特征及其与环境因子的关系[J]. 植物生态学报, 2025, 49(预发表): 1-. |
| [2] | 马富龙, 王雨晴, 郝瑜, 段继超, 刘霏霏, 席琳乔, 韩路. 海拔梯度对昆仑山北坡中部草原植物与土壤微生物群落结构与多样性的影响[J]. 植物生态学报, 2025, 49(5): 732-747. |
| [3] | 李冬梅, 孙龙, 韩宇, 胡同欣, 杨光, 蔡慧颖. 计划火烧对红松人工林生物多样性与生态系统多功能性关系的影响[J]. 植物生态学报, 2025, 49(3): 379-392. |
| [4] | 吴闫宁, 郝珉辉, 何怀江, 张春雨, 赵秀海. 长白山森林功能多样性与地上碳汇功能的关系及其随演替的变化[J]. 植物生态学报, 2025, 49(2): 232-243. |
| [5] | 邱丹妮, 彭清清, 张慧玲, 温辉辉, 吴福忠. 中亚热带同质园不同树种对蚂蚁群落季节性动态的影响[J]. 植物生态学报, 2025, 49(11): 1805-1816. |
| [6] | 高雨轩, 苏艳军, 冯育才, 张军, 汪小全, 刘玲莉. 珍稀濒危孑遗植物银杉的研究与保护现状[J]. 植物生态学报, 2025, 49(10): 1572-1582. |
| [7] | 胡同欣, 石林, 窦旭, 于澄, 韩宇, 孙龙. 林火对兴安落叶松根际与非根际土壤微生物群落的影响[J]. 植物生态学报, 2025, 49(10): 1755-1766. |
| [8] | 贺艺, 周静, 陈宸, 房庭舟, 苏剑, 高浩杰, 曹嘉浩, 杨飞宇, 范淇博, 朱乐瑶, 陈薏名, 杨飞, 王毅腾, 冯雷, 刘飞, 梁爽, 蒋明凯, 陈军, 赵云鹏, 陈伟乐, 赵颖, 黄建国. 浙江海岛濒危树种的保护与恢复[J]. 植物生态学报, 2025, 49(10): 1583-1599. |
| [9] | 张中扬, 宋希强, 任明迅, 张哲. 附生维管植物生境营建作用的生态学功能[J]. 植物生态学报, 2023, 47(7): 895-911. |
| [10] | 杨佳绒, 戴冬, 陈俊芳, 吴宪, 刘啸林, 刘宇. 丛枝菌根真菌多样性对植物群落构建和稀有种维持的研究进展[J]. 植物生态学报, 2023, 47(6): 745-755. |
| [11] | 张琦, 冯可, 常智慧, 何双辉, 徐维启. 灌丛化对林草交错带植物和土壤微生物的影响[J]. 植物生态学报, 2023, 47(6): 770-781. |
| [12] | 冯可, 刘冬梅, 张琦, 安菁, 何双辉. 旅游干扰对松山油松林土壤微生物多样性及群落结构的影响[J]. 植物生态学报, 2023, 47(4): 584-596. |
| [13] | 李耀琪, 王志恒. 植物功能生物地理学的研究进展与展望[J]. 植物生态学报, 2023, 47(2): 145-169. |
| [14] | 马和平, 王瑞红, 屈兴乐, 袁敏, 慕金勇, 李金航. 不同生境对藏东南地面生苔藓多样性和生物量的影响[J]. 植物生态学报, 2022, 46(5): 552-560. |
| [15] | 田佳玉, 王彬, 张志明, 林露湘. 光谱多样性在植物多样性监测与评估中的应用[J]. 植物生态学报, 2022, 46(10): 1129-1150. |
| 阅读次数 | ||||||
|
全文 |
|
|||||
|
摘要 |
|
|||||
Copyright © 2026 版权所有 《植物生态学报》编辑部
地址: 北京香山南辛村20号, 邮编: 100093
Tel.: 010-62836134, 62836138; Fax: 010-82599431; E-mail: apes@ibcas.ac.cn, cjpe@ibcas.ac.cn
备案号: 京ICP备16067583号-19